15.4 C
Canberra
Thursday, May 21, 2026

Organic nanoparticles from Brucella abortusΔeipB∆perΔwadC elicit protecting immunity towards brucellosis | Journal of Nanobiotechnology


B. abortus OMVs induced weak innate immune activation ex vivo

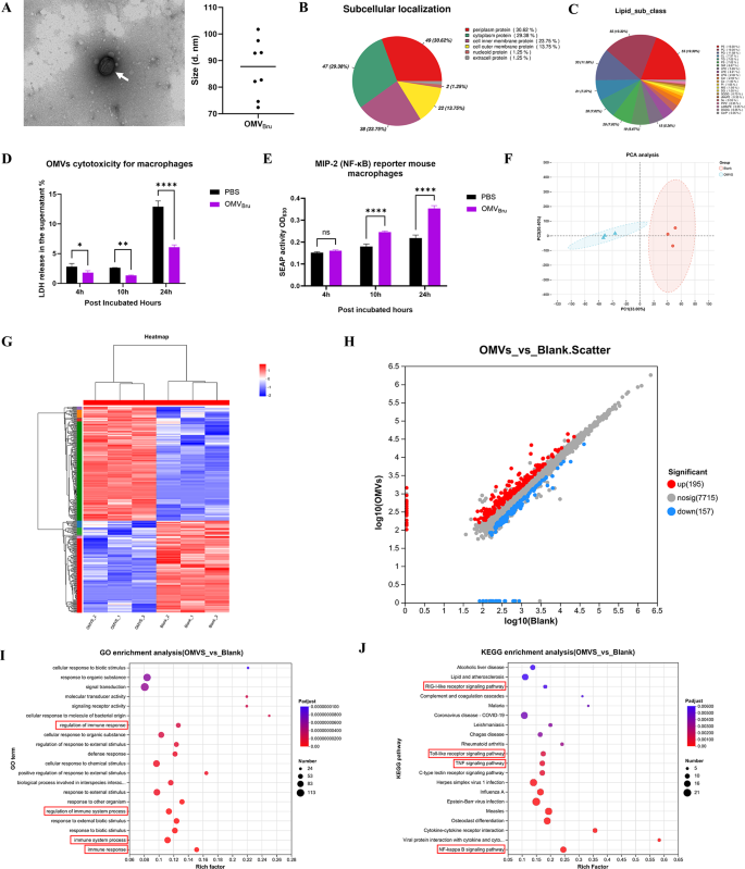
Outer membrane vesicles (OMVs) had been remoted from whole-cell cultures of Brucella abortus (OMVBru roughly 0.9 mg per 10¹⁰ CFU). Transmission electron microscopy (TEM) revealed their spherical morphology, with a median diameter of 87.10 nm (Fig. 1A). Protein composition of OMVBru was analyzed by mass spectrometry (MS), figuring out a complete of 465 distinctive proteins (Supplementary file 2). Subcellular localization of those proteins was decided utilizing Gene Ontology (GO) annotations (mobile element) from UniProt (https://www.uniprot.org/). Of the 158 proteins with outlined GO phrases, 49 (30.62%) had been localized to the periplasm, 47 (29.38%) to the cytoplasm, 38 (23.75%) to the interior membrane, 22 (13.75%) to the outer membrane, and a couple of (1.25%) to the extracellular area (Fig. 1B).

Fig. 1
figure 1

Characterization of OMVs from the wild-type B. abortus pressure (A) Transmission electron micrograph and dimension distribution evaluation of OMVBru. Samples had been negatively stained utilizing 1% aqueous uranyl acetate. Scale bars characterize 200 nm. Horizontal strains point out the imply and customary deviation (B) In silico practical classification of plentiful proteins with outlined GO annotations: subcellular localization (C) Quantitative evaluation of lipid subclasses and lipid molecule counts. Whole lipids had been extracted from OMVBru and analyzed by way of LC-MS-based lipidomics (D) LDH launch from RAW264.7 cells handled with OMVBru on the similar time factors, measured by way of CytoTox 96 non-radioactive cytotoxicity assay (E) RAW-Twin™ reporter cells (IRF-Lucia and SEAP constructs attentive to PRR ligands activating NF-κB and IRF pathways) had been co-cultured with OMVBru (2 µg/ml) for 4, 10, and 24 h. SEAP exercise was quantified and in contrast in cells handled with PBS (management) or OMVBru (FJ) Label-free LC-MS/MS proteomic evaluation of RAW264.7 cells handled with PBS (management) or OMVBru (2ug/ml): (F) principal element evaluation (PCA), (G) hierarchical clustering heatmap, (H) Volcano plot of differentially expressed proteins, (I) GO practical evaluation, and (J) KEGG pathway evaluation for differentially expressed proteins (OMVBru versus management) Imply ± SD proven. Statistical significance decided by way of ANOVA with Tukey’s put up hoc take a look at: ns, no significance; *P < 0.05; **P < 0.01; ****P < 0.0001

Second-level GO classification revealed that the proteins had been primarily concerned in molecular capabilities reminiscent of structural parts of the ribosome and ATP or DNA binding, and organic processes together with translation and proteolysis (Fig. S1A; Supplementary File 1). KEGG pathway evaluation indicated that OMVBru proteins are related to metabolism, genetic data processing, environmental data processing, and mobile processes (Fig. S1B; Supplementary File 1).

To additional characterize OMVBru, LC/MS-based lipidomic evaluation was carried out on whole lipid extracts. The lipid profile was dominated by polar lipids and glycerophospholipids, with phosphatidylethanolamine (PE) and phosphatidylcholine (PC) as essentially the most plentiful species, together with notable ranges of phosphatidylglycerol (PG), cardiolipin (CL), and phosphatidylserine (PS) (Fig. 1C; Supplementary file 3).

To guage potential cytotoxicity of OMVBru, LDH launch was measured. OMVBru handled cells launched considerably much less LDH than untreated controls on the similar time factors (Fig. 1D), suggesting that OMVBru reduces cytotoxicity in macrophages. Moreover, OMVBru enhanced DNA synthesis and proliferation of macrophages (Figs. S1E-H; Supplementary file 1).

To characterize the molecular responses of OMVBru -treated macrophages, we carried out a label-free LC-MS/MS proteomic evaluation of RAW264.7 cells handled with PBS or OMVBru for 10 h. Principal element evaluation (PCA) and hierarchical clustering revealed distinct protein expression profiles between the 2 teams (Figs. 1F-G). Differential expression evaluation recognized 195 upregulated and 157 downregulated proteins (Fig. 1H; Supplementary file 4). GO and KEGG pathway enrichment analyses indicated that differentially expressed proteins (DEPs) had been primarily concerned in immune-related organic processes and signaling pathways, together with sample recognition receptor (PRR) signaling by way of Toll-like receptors (TLRs), RIG-I-like receptors (RLRs), and downstream NF-κB and TNF signaling (Figs. 1I-J).

To validate the proteomic findings, secreted embryonic alkaline phosphatase (SEAP) exercise in RAW-Twin™ cells had been assessed (Activation of NF-κB and interferon regulatory issue (IRF) pathways). OMVBru remedy barely elevated each pathways at 10 and 24 h post-incubation (Fig. 2E), supporting the proteomic knowledge and indicating that OMVBru triggers a comparatively weak innate immune response.

Fig. 2
figure 2

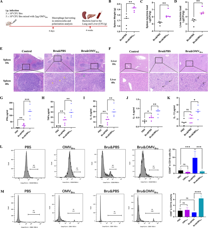
OMVBru enhances B. abortus pathogenicity in vivo by modulating macrophage polarization Mice had been intraperitoneally (i.p.) contaminated with B. abortus blended with both 2 µg OMVBru (Bru& OMVBru) or PBS (Bru&PBS) (A) Schematic illustration of the an infection protocol (B) Spleen weight of experimentally contaminated mices, (C) bacterial load in spleens, and (D) bacterial load in livers had been evaluated 4 weeks post-infection (EF) Consultant H&E-stained histological sections of spleens (E) and livers (F) of experimentally contaminated mice (GOkay) Serum ranges of cytokines IFN-γ, TNFα, IL-6, IL-4, and IL-13 had been evaluated 4 weeks post-infection in mice (LM) Stream cytometry evaluation of murine peritoneal macrophages : (L) proportion of M1 (CD86+) cells and (M) M2 (CD206+) cells at 4 days post-infection in teams handled with PBS, Bru&PBS, OMVBru alone, or Bru& OMVBru Imply ± SD proven. Statistical significance decided by way of ANOVA with Tukey’s put up hoc take a look at: ns, no significance; *P < 0.05; **P < 0.01; ***P < 0.001; ****P < 0.0001

OMVs improve B. abortus pathogenicity in mice by way of modulation of macrophage polarization

OMVs from B. abortus have been proven to facilitate bacterial survival by modulating host immune responses, selling persistent an infection in each phagocytic and non-phagocytic cells [25]. Positively, OMVBru pre-treatment considerably enhanced bacterial uptake and the intracellular survival of B. abortus ex vivo. To analyze the contribution of OMVBru to B. abortus pathogenicity in vivo, a murine an infection mannequin was designed (Fig. 2A). The intraperitoneal route is regularly used to ascertain a persistent Brucella an infection within the mouse mannequin [26]. Therefore, mice had been intraperitoneally injected with B. abortus blended with both 2 µg/mL OMVBru (Bru&OMVBru) or PBS (Bru&PBS). At 4 weeks p.i., mice contaminated with Bru&OMVBru exhibited considerably elevated spleen weights, indicating enhanced splenomegaly (Fig. 2B). Bacterial burdens in each spleens and livers had been considerably increased within the Bru&OMVBru group in comparison with Bru&PBS (Figs. 2C-D). An identical enhancement in pathogenicity was noticed with a better OMVBru dose (10 µg/mL) (Figs. S3A-D; Supplementary File 1), indicating the dose-independent impact of OMVBru to virulence.

Histopathological evaluation revealed that each Bru&PBS and Bru&OMVBru teams exhibited disorganized spleen structure with neutrophil infiltration (yellow arrows), accumulation of epithelioid macrophages, and lowered white pulp lymphocytes (Fig. 2E). Notably, lymphocyte hyperplasia within the marginal zone (inexperienced arrows) was extra pronounced within the Bru&OMVBru group (Fig. 2E). Within the liver, parenchymal microgranulomas (black arrows) had been noticed in each contaminated teams, with an apprently increased frequency within the Bru&OMVBru group (Fig. 2F).

Serum cytokine ranges additional supported these findings. In comparison with sham controls, Bru&PBS an infection considerably elevated IFN-γ, TNF-α, IL-4, and IL-6, however not IL-13 (Figs. 2G-Okay). There was no important variations within the ranges of IL-13. In distinction, all 5 cytokines had been considerably upregulated in Bru&OMVBru -infected mice, with notably robust will increase in IFN-γ and TNF-α. Related cytokine profiles had been noticed with the ten µg/mL OMVBru dose (Figs. S3E-I; Supplementary File 1), suggesting a constant function for OMVBru in exacerbating host irritation and presumably macrophage polarization.

Macrophages differentiate into both pro-inflammatory M1-like (CD86+) or anti-inflammatory M2-like (CD206+) phenotypes relying on environmental cues [27]. To find out whether or not OMVBru impacts macrophage polarization in vivo, peritoneal macrophages from mice contaminated with PBS, Bru&PBS, OMVBru, or Bru&OMVBru at day 4 p.i. by way of stream cytometry had been analyzed. In comparison with PBS controls, Bru&PBS an infection elevated CD206+ M2-like macrophages with no important change in CD86+ cells (Figs. 2L-M). In distinction, Bru&OMVBru an infection resulted in a big lower in CD206+ cells and a corresponding improve in CD86+ cells, indicating a shift towards a pro-inflammatory M1-like phenotype. OMVBru alone didn’t alter the proportions of CD86+ or CD206+ cells in comparison with PBS controls (Figs. 2J-Okay).

These findings reveal that OMVs facilitates B. abortus pathogenicity by selling pro-inflammatory macrophage polarization (M1-like macrophages).

Development of a recombinant B. abortus for enhanced OMVs manufacturing stimulated the potent innate immunity

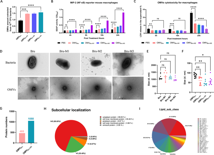
To advertise membrane curvature and improve the manufacturing of outer membrane vesicles (OMVs) in B. abortus, a number of conserved genes (tolR, pal, tolA, tolB, eipB) concerned in sustaining membrane integrity [28,29,30,31,32] had been focused for deletion. Deletion of tolR, pal, tolA, and tolB was unsuccessful (knowledge not proven). Nonetheless, deletion of eipB was efficiently achieved, leading to a mutant pressure designated Bru-M1 (Desk 1), which produced considerably increased quantities of OMVs (roughly 1.5 mg per 10¹⁰ CFU) in comparison with the wild-type pressure (roughly 0.9 mg per 10¹⁰ CFU) (Fig. 3A).

Fig. 3
figure 3

Characterization of OMVs derived from genetically modified B. abortus (A) Quantification of OMVs manufacturing in wild-type (Brucella abortus), Bru-M1 (Brucella abortusΔeipB), Bru-M2 (Brucella abortusΔeipBΔper), and Bru-M3 (Brucella abortusΔeipBΔperΔwadC). OMVs ranges had been normalized to bacterial load (×10¹⁰ CFU). Knowledge are consultant of three impartial experiments (B) SEAP reporter exercise in RAW-Twin™ cells cocultured with 2 µg/mL OMVBru, OMVBru−M1, OMVBru−M2, OMVBru−M3, or PBS for 4, 8, 10, or 24 h (C) Cytotoxicity evaluation by LDH launch from RAW264.7 cells handled with OMVBru, OMVBru−M1, OMVBru−M2, or OMVBru−M3 at 4, 10, and 24 h post-incubation (D) Transmission electron micrograph of B. abortus and their OMVs. Samples had been negatively stained with 0.5% (w/v) aqueous uranyl acetate. Scale bars: 500 nm for micro organism; 200 nm for OMVs (E, F) Measurement distributions of Brucella cells (E) an their OMVs (E), measured utilizing ImageJ software program (G) Proteomic comparability of OMVBru and OMVBru−M3. Whole proteins had been recognized by mass spectrometry (H) in silico evaluation: Predicted subcellular localization of differentially expressed proteins between OMVBru and OMVBru−M3 based mostly on GO annotation (I) Comparative lipidomic evaluation of OMVBru and OMVBru−M3. Lipid subclasses and molecule counts had been quantified by LC-MS Imply ± SD proven. Statistical significance decided by way of ANOVA with Tukey’s put up hoc take a look at: ns, no significance; *P < 0.05; **P < 0.01; ***P < 0.001; ****P < 0.0001

The lipopolysaccharide (LPS) of Brucella consists of three domains: the O antigen (the immunodominant area), the core oligosaccharide, and lipid A. The per gene encodes perosamine synthetase, which is crucial for O-antigen biosynthesis; lack of this antigen attenuates Brucella virulence [33]. The wadC gene encodes a core glycosyltransferase vital for LPS core construction; its deletion additionally ends in Brucella attenuation and induces proinflammatory responses [34]. To rework the LPS construction, sequential deletions of per and wadC had been carried out within the Bru-M1 background, producing Bru-M2 and Bru-M3 strains, respectively (Desk 1).

The immunostimulatory actions of OMVs from Bru, Bru-M1, Bru-M2, and Bru-M3 had been evaluated utilizing RAW-Twin™ cells by detecting secreted embryonic alkaline phosphatase (SEAP) exercise. OMVs from all strains (OMVBru, OMVBru−M1, OMVBru−M2, OMVBru−M3) considerably activated each NF-κB and IRF signaling pathways, indicating robust stimulation of innate immune responses (Fig. 3B). Amongst them, OMVBru−M3 exhibited the best stimulatory exercise, suggesting that OMVs derived from Bru-M3 are simpler in activating innate immunity towards Brucella an infection.

To evaluate cytotoxicity, lactate dehydrogenase (LDH) launch from OMV-treated cells was measured. OMVBru−M1 and OMVBru−M2 induced LDH launch ranges akin to these induced by OMVBru at 4, 10, and 24 h post-incubation (Fig. 3C). In distinction, OMVBru−M3 induced considerably decrease LDH launch at 24 h, indicating that wadC deletion lowered OMVs cytotoxicity. Moreover, OMVBru−M3 additionally confirmed the excessive mobile viability of macrophages (Fig. S1I; Supplementary File 1).

Transmission electron microscopy (TEM) was used to investigate the morphology of the bacterial strains and their OMVs. TEM photographs (Fig. 3D) confirmed that Bru-M1, Bru-M2, and Bru-M3 exhibited rod-shaped morphology just like the wild-type pressure, with lengths starting from 0.78 to 1.48 μm (Fig. 3E). The purified OMVs from these mutants additionally displayed typical spherical morphology. Nonetheless, OMVBru−M1, OMVBru−M2, and OMVBru−M3 had considerably smaller common diameters (58.51 nm, 53.25 nm, and 58.60 nm, respectively) in comparison with OMVBru (87.10 nm), indicating that the genetic modifications influenced OMVs dimension (Fig. 3F).

The protein composition of OMVBru−M3 was performed. A complete of 1,050 distinctive proteins had been recognized in OMVBru−M3 by mass spectrometry (Fig. 3G; Supplementary File 2). Subcellular localization evaluation of the 210 differentially expressed proteins (DEPs) between OMVBru and OMVBru−M3 revealed that 145 (69.05%) had been cytoplasmic, 43 (20.48%) had been related to the interior membrane, 14 (6.67%) had been periplasmic, 6 (2.86%) had been discovered within the outer membrane, and a couple of (0.95%) had been extracellular (Fig. 3H). Gene Ontology (GO) enrichment evaluation indicated that DEPs had been primarily concerned in ATP and DNA binding, catalytic exercise, biosynthetic processes, and metabolic pathways (Fig. S1C; Supplementary File 1). KEGG pathway evaluation additional confirmed their affiliation with metabolic processes (Fig. S1D; Supplementary File 1). Lipidomic profiling revealed that the differential lipid species between OMVBru and OMVBru−M3 had been predominantly phosphatidylethanolamine (PE), cardiolipin (CL), sphingomyelin (SM), and phosphatidylcholine (PC) (Fig. 4I; Supplementary file 3).

Fig. 4
figure 4

Protecting efficacy of subcutaneous (s.c.) immunization with OMVs-based nanoparticles in a mouse brucellosis mannequin. BALB/c mice (n = 6) had been s.c. immunized with PBS, 30 µg OMVBru, or 30 µg OMVBru−M3, with a booster 3 weeks later. Mice had been challenged 6 weeks after priming with both a low dose (1.4 × 10⁴ CFU) or excessive dose (2.3 × 10⁵ CFU) of wild-type B. abortus by way of i.p. injection (A) Immunization and an infection scheme (B) Weight modifications post-s.c. immunization (C, D) Spleen weight and bacterial burdens following low-dose (C) or high-dose (D) an infection (E, F) Consultant H&E-stained histological sections of spleens (E) and livers (F) of experimentally immunized mice at 4 weeks after low-dose problem (G) Serum ranges of IFN-γ, TNF-α, IL-1β, IL-4, IL-6, IL-17 A, and IL-18 measured 4 weeks put up low-dose problem Imply ± SD proven. Statistical significance decided by way of ANOVA with Tukey’s put up hoc take a look at: ns, no significance; *P < 0.05; **P < 0.01; ***P < 0.001; ****P < 0.0001

Subcutaneous administration of OMVBru−M3 bionanoparticles confers protecting immunity towards brucellosis in mice

According to earlier reviews demonstrating that subcutaneous (s.c.) supply of OMVs can present efficient safety towards brucellosis [35], the protecting efficacy of OMVBru−M3 bionanoparticles administered by way of the s.c. route was evaluated in a mouse mannequin. Teams of mice (n = 6) had been immunized subcutaneously with 30 µg of OMVBru−M3 or OMVBru in a prime-boost routine spaced three weeks aside. Mice receiving phosphate-buffered saline (PBS) served as detrimental controls (Fig. 4A). No important weight reduction was noticed in mice vaccinated with OMVBru or PBS. In distinction, OMVBru−M3 immunization induced a transient 5%−10% discount in physique weight post-vaccination, though no different well being abnormalities had been famous (Fig. 4B).

At six weeks post-initial immunization, mice had been challenged intraperitoneally with both a low dose (1.4 × 10⁴ CFU) or a excessive dose (2.3 × 10⁵ CFU) of wild-type B. abortus. 4 weeks later, spleen weights and bacterial burdens in spleen and liver tissues had been assessed (Fig. 4A). Spleen weights had been considerably lowered in OMVBru−M3 -immunized mice in comparison with PBS controls following low-dose problem however not after high-dose problem (Figs. 4C-D). No important variations had been noticed between OMVBru and PBS teams.

Bacterial burdens within the spleens of OMVBru -immunized mice had been akin to these in PBS controls, suggesting restricted protecting efficacy from OMVBru delivered subcutaneously. In distinction, OMVBru−M3 conferred higher efficient safety, as evidenced by important reductions in splenic bacterial burden (~ 59.0-fold for low-dose and ~ 4.4-fold for high-dose challenges; Desk 2). In distinction, OMVBru immunization didn’t considerably scale back bacterial hundreds in comparison with PBS (Figs. 4C-D). An identical pattern was noticed within the liver, the place OMVBru−M3 vaccination resulted in marked reductions in bacterial counts (~ 36.0-fold for low-dose and ~ 3.5-fold for high-dose challenges; Desk 2), whereas OMVBru conferred solely average safety within the liver (~ 5.7-fold and ~ 4.5-fold reductions, respectively) (Figs. 4C-D).

Desk 2 Fold change of imply micro organism hundreds in spleen or liver of bionanoparticles immunized mice compared to that of PBS immunized mice by totally different routes of immunization after B. abortus problem

Histopathological evaluation revealed that the spleens of PBS-immunized mice exhibited disorganized spleen structure with neutrophil infiltration (yellow arrows), accumulation of epithelioid macrophages, and lowered white pulp lymphocytes compared with management mice (Fig. 4E, Fig. S4; Supplementary file 1). In contrast with the PBS-immunized mice, the discount of white pulp lymphocytes within the OMVBru and OMVBru−M3 -immunized mice was improved, with OMVBru−M3 immunization exhibiting the very best enchancment (Fig. 4E, Fig. S4; Supplementary file 1). Within the liver, parenchymal microgranulomas composed of macrophages, neutrophils and lymphocytes (black arrows) had been noticed within the PBS-immunized mice (Fig. 4F, Fig. S4; Supplementary file 1). After OMVBru or OMVBru−M3 immunization, the variety of microgranulomas was considerably lowered in contrast with the PBS group, with OMVBru−M3 immunization inflicting the least injury (Fig. 4F, Fig. S4; Supplementary file 1).

To additional consider immune responses, cytokine ranges within the serum had been measured 4 weeks post-challenge. Mice immunized with OMVBru−M3 exhibited considerably elevated ranges of proinflammatory cytokines, together with IFN-γ, TNF-α, IL-4, IL-6, and IL-17 A, in comparison with PBS- or OMVBru -treated animals (Fig. 4G). IL-1β and IL-18 ranges had been comparable between OMVBru and OMVBru−M3 teams however considerably increased than in PBS-treated animals (Fig. 4G). No notable variations had been noticed for IL-2, IL-5, IL-9, IL-13, IL-22, IL-23, and IL-27 throughout teams (Fig. S5; Supplementary File 1).

Collectively, these findings affirm that subcutaneous vaccination with OMVBru−M3 elicits enhanced protecting immunity towards B. abortus an infection in mice.

Intranasally delivered bionanoparticles OMVBru−M3 induce protecting immunity towards brucellosis in mice

Intranasal (i.n.) vaccine administration is extensively thought to be an efficient route for eliciting each native and systemic immune responses [36]. To evaluate the protecting efficacy of bionanoparticles OMVBru−M3 by way of i.n. supply towards brucellosis in a murine mannequin, teams of mice (n = 6) had been immunized intranasally with 15 µg of OMVBru−M3 or OMVBru utilizing a prime-boost schedule spaced 3 weeks aside. A PBS-immunized group served as a detrimental management (Fig. 5A). Notably, i.n. immunization with OMVBru−M3 induced transient however evident weight reduction in mice, whereas OMVBru didn’t (Fig. 5B).

Fig. 5
figure 5

Protecting efficacy of intranasal (i.n.) immunization with OMVs-based nanoparticles in a mouse brucellosis mannequin. BALB/c mice (n = 6) had been i.n. immunized with PBS, 30 µg OMVBru, or 30 µg OMVBru−M3, with a booster after 3 weeks. Mice had been challenged 6 weeks after priming with both a low dose (1.4 × 10⁴ CFU) or excessive dose (2.3 × 10⁵ CFU) of wild-type B. abortus by way of i.p. injection (A) Timeline of immunization and an infection (B) Physique weight monitoring post-i.n. immunization (C, D) Spleen weight and bacterial burdens following low-dose (C) or high-dose (D) an infection (E, F) Consultant H&E-stained histological sections of spleens (E) and livers (F) of experimentally immunized mice at 4 weeks after low-dose problem (G) Serum cytokines (IFN-γ, TNF-α, IL-1β, IL-4, IL-6) quantified 4 weeks after low-dose an infection Imply ± SD proven. Statistical significance decided by way of ANOVA with Tukey’s put up hoc take a look at: ns, no significance; *P < 0.05; **P < 0.01; ***P < 0.001; ****P < 0.0001

At 6 weeks post-initial vaccination, the mice had been challenged intraperitoneally (i.p.) with both a low or excessive dose of Brucella abortus, and spleen weights and bacterial burdens within the spleen and liver had been assessed 4 weeks post-challenge (Fig. 5A). After low-dose problem, each OMVBru and OMVBru−M3 -immunized mice exhibited considerably lowered spleen weights in comparison with the PBS group; nevertheless, this impact was not noticed following high-dose problem (Figs. 5C-D). OMVBru vaccination lowered bacterial burden within the spleen by roughly 3.0-fold (low dose) and 4.2-fold (excessive dose), in comparison with PBS controls (Desk 2; Figs. 5C-D). OMVBru−M3 vaccination demonstrated markedly enhanced safety, lowering spleen bacterial load by ~ 45.5-fold (low dose) and ~ 23.4-fold (excessive dose) in comparison with PBS (Desk 2; Figs. 5C-D).

Equally, bacterial burden within the liver was considerably lowered in OMVBru -vaccinated mice (~ 20.8-fold low dose; ~4.9-fold excessive dose) relative to PBS controls. OMVBru−M3 -immunized mice exhibited much more substantial reductions (~ 113.9-fold for low dose; ~10.4-fold for prime dose), indicating a stronger protecting impact (Desk 2; Figs. 5C-D).

Much like the histopathological evaluation of s.c. immunization of OMVBru−M3, the OMVBru−M3 -immunized mice additionally confirmed the very best enchancment on the discount of white pulp lymphocytes within the spleen (Fig. 5E, Fig. S6; Supplementary File 1) and the least variety of microgranulomas within the liver in contrast with the PBS or OMVBru -immunized mice (Fig. 5F, Fig. S6; Supplementary file 1).

Serum cytokine evaluation at 4 weeks post-infection revealed considerably elevated ranges of IFN-γ, TNF-α, IL-4, and IL-6 in OMVBru−M3 -immunized mice in comparison with PBS and OMVBru teams (Fig. 5G). IL-1β ranges within the OMVBru−M3 group had been akin to these within the OMVBru group however considerably increased than within the PBS group. No important variations had been noticed in IL-2, IL-5, IL-9, IL-13, IL-17 A, IL-18, IL-22, IL-23, or IL-27 ranges throughout the teams (Fig. S7; Supplementary File 1).

Collectively, these knowledge affirm that intranasal vaccination with OMVBru−M3 induces stronger protecting immunity towards B. abortus an infection in comparison with OMVBru or PBS.

Sturdy humoral responses induced by OMVBru−M3 vaccination

Antibody evaluation indicated elevated anti-Brucella IgG titers in all vaccinated teams (OMVBru−M3 and OMVBru, by way of s.c., or i.n.) by week 2 post-immunization, with additional will increase by week 5 (Figs. 6A-B). IgG titers in OMVBru−M3 -immunized mice had been considerably increased than in OMVBru -immunized mice throughout all supply routes and time factors. Furthermore, IgG titers had been comparable amongst OMVBru−M3 teams no matter supply route (Figs. 6A-B).

Fig. 6
figure 6

Antibody responses to B. abortus in mice induced by s.c., or i.n. immunization with OMVs-based vaccines BALB/c mice (n = 6) had been immunized by way of s.c. (30 µg), or i.n. (15 µg) route with PBS, OMVBru, or OMVBru−M3, and boosted at week 3. Blood samples had been collected at weeks 2 and 5 post-primary immunization (AB) Whole anti-Brucella IgG titers measured at weeks 2 and 5 for every immunization route (CD) IgG2a/IgG1 ratios for antibodies particular for B. abortus at weeks 2 and 5 for every route (EF) Anti-Brucella IgM titers at weeks 2 and 5 for every immunization technique Outcomes are proven as imply ± SD. Statistical variations analyzed by two-way ANOVA with Tukey’s put up hoc take a look at: ns, no significance; **P < 0.01; ***P < 0.001; ****P < 0.0001

Evaluation of IgG isotypes revealed that IgG2a/IgG1 ratios had been < 1 in all teams, indicating a Th2-skewed immune response (Figs. 6C-D). Moreover, considerably increased IgM titers had been noticed in OMVBru−M3 -immunized mice in comparison with OMVBru -immunized counterparts at each week 2 and 5, throughout all routes of administration (Figs. 6E-F).

These findings affirm that OMVBru−M3 vaccination induces strong systemic humoral responses whatever the immunization route.

Potent CD4+ T cell responses induced by OMVBru−M3 vaccination

As CD4+ Th1 and CD8+ cytotoxic T cells play vital roles in controlling intracellular Brucella an infection, T cell responses had been evaluated post-challenge. At 4 weeks following i.p. problem with 1.2 × 10⁴ CFU of wild-type B. abortus, spleen T cell populations had been analyzed by way of stream cytometry (Fig. 7A). The variety of CD4+CD44+ T cells was considerably elevated in OMVBru−M3 -immunized mice (by way of s.c., or i.n.) in comparison with PBS and OMVBru teams (Fig. 7B and D). Nonetheless, no important variations in CD8+CD44+ T cells had been noticed for OMVBru−M3 -immunized mice by way of s.c. or i.n. supply (Fig. 7B and D). Additional evaluation of cytokine-producing T cells revealed elevated numbers of TNF-α -producing CD4+ T cells in OMVBru−M3 -immunized mice throughout all supply routes (Fig. 7C and E). IFN-γ–producing CD4+ T cells had been considerably elevated within the OMVBru−M3 group by way of s.c. and that i.n. routes (Fig. 7C and E). No important variations had been noticed in IL-17 A -producing CD4+ T cells amongst all teams (Fig. S8; Supplementary File 1).

Fig. 7
figure 7

T cell responses within the spleen of mice immunized with OMVs-based vaccines by way of s.c., or i.n. routes after B. abortus problem. BALB/c mice (n = 5) had been immunized with PBS, OMVBru, or OMVBru−M3 by s.c. (30 µg), or i.n. (15 µg) route, and boosted at 3 weeks. Mice had been challenged i.p. with 1.2 × 10⁴ CFU of B. abortus 6 weeks post-immunization. After 4 weeks, spleens had been harvested for T cell evaluation (A) Immunization and B. abortus problem timeline (B, D) Consultant stream cytometry and quantification of CD4⁺CD44⁺ and CD8⁺CD44⁺ T cells in mice immunized by way of s.c. (B), or i.n. (D) (C, E) Consultant stream plots and quantification of CD4⁺IFN-γ⁺ and CD4⁺TNF-α⁺ T cells in s.c. (C), and that i.n. (E) teams Knowledge are expressed as imply ± SD. Statistical comparisons used ANOVA with Tukey’s put up hoc take a look at: ns, no significance; *P < 0.05; **P < 0.01; ***P < 0.001; ****P < 0.0001

These outcomes reveal that OMVBru−M3 vaccination elicits extra strong B. abortus-specific CD4+ T cell responses than OMVBru or PBS, notably when delivered by way of s.c. or i.n. routes.

Related Articles

LEAVE A REPLY

Please enter your comment!
Please enter your name here

[td_block_social_counter facebook="tagdiv" twitter="tagdivofficial" youtube="tagdiv" style="style8 td-social-boxed td-social-font-icons" tdc_css="eyJhbGwiOnsibWFyZ2luLWJvdHRvbSI6IjM4IiwiZGlzcGxheSI6IiJ9LCJwb3J0cmFpdCI6eyJtYXJnaW4tYm90dG9tIjoiMzAiLCJkaXNwbGF5IjoiIn0sInBvcnRyYWl0X21heF93aWR0aCI6MTAxOCwicG9ydHJhaXRfbWluX3dpZHRoIjo3Njh9" custom_title="Stay Connected" block_template_id="td_block_template_8" f_header_font_family="712" f_header_font_transform="uppercase" f_header_font_weight="500" f_header_font_size="17" border_color="#dd3333"]
- Advertisement -spot_img

Latest Articles