19.3 C
Canberra
Wednesday, March 25, 2026

Biomimetic nanocomplexes loading with evolocumab and curcumin for synergistic anti-atherosclerosis remedy in ApoE−/− mice | Journal of Nanobiotechnology


The synergistic results of Evol and Cur in anti-inflammatory and lipid regulation

Earlier research have reported that top Hcy ranges can impair lipid efflux from macrophages and improve foam cell formation, accompanied by the event of an inflammatory response, which cooperately contribute to the atherosclerosis improvement [23, 24]. Extra dangerously, if the liver can not clear the excreted lipids on time, the irritate accumulation of ldl cholesterol within the blood will additional promote the development of atherosclerosis [24]. Evol can promote macrophage lipid efflux and scale back foam cell formation. Moreover, it will increase the recycling of LDLR, which is necessary for plasma LDL-C clearance [12, 25, 26]. Cur has been proven to inhibit the inflammatory response [15]. Thus, we investigated the potential of Evol and Cur as therapeutic brokers for Hcy induced AS remedy. MTT assay confirmed that cell viability assorted little with growing concentrations of the administered medicine. Subsequently, low concentrations of Curcumin (10 µM) and Evolocumab (1.25 nM) had been used to mitigate drug toxicity within the subsequent exploration (Fig. 1A&B). Below these circumstances, the co-administration considerably enhanced ldl cholesterol efflux from macrophages, which demonstrated the superior potential of the mix in decreasing macrophage lipid accumulation (Fig. 1C&D). ELISA assay indicated that co-administration of Evol and Cur confirmed the inhibitory impact on typical inflammatory cytokines of TNF-α and IL-1β, whereas concurrently promoted the expression of anti-inflammatory components IL-10. (Fig. 1E-G). Western blot demonstrated that the co-administration considerably upregulated the degrees of LDLR, in comparison with the only administration of Evol, which is necessary for the next plasma ldl cholesterol scavenging by LDLR ldl cholesterol (Fig. 1H&I). Therefore, we conclude that the mix of Evol and Cur can inhibition macrophage lipid accumulation and scale back irritation, whereas growing hepatocyte LDLR expression.

Fig. 1
figure 1

The synergistic results of Evol and Cur in anti-inflammatory and lipid regulation. (A&B) Impact of various concentrations of Curcumin and Evolocumab on cell viability of activated macrophages and hepatocytes; (C&D) Mild microscopy photos of activated macrophages internalizing ox LDL. [Hcy] = 100 µM, [OxLDL] = 80 µg/mL, [Cur] = 10 µM, [Evol] = 1.25 nM, RAW264.7 cells had been sequentially incubated with Hcy for twenty-four h and ox LDL for 48 h, Scale bar = 20 μm; (EG) ELISA evaluation of TNF-α, IL-1β and IL-10; (H&I) Western blot evaluation of LDLR. Information are proven as imply ± SD (n = 3). *P < 0.05, **P < 0.001, ***P < 0.0001. ns, not vital

Preparation and characterization of HA-M@P@(Evol + Cur) NPs

Transmission Electron Microscopy (TEM) photos revealed that the PLGA nanoparticles exhibit a spherical morphology (Fig. 2A). In distinction, the HA-M@P@(Evol + Cur) NPs demonstrated a singular core-shell structure characterised by P@(Evol + Cur) NPs because the internal core surrounded by an roughly 11-nm-thick outer membrane layer (denoted by white dashed circles). (Fig. 2B). Leveraging the hydrophobic core, Evol and Cur had been efficiently encapsulated at drug-to-PLGA NPs ratios of 1:20 and 1:10, attaining encapsulation efficiencies (EE%) of 60.0% and 80.0%, with drug loading efficiencies (LE%) reaching 5% and 10%, respectively (Fig. 2C). Fluorescence imaging was employed to validate the nanoparticle coating. Briefly, PLGA NPs had been loaded with the fluorescent dye 1,1’-dioctadecyl-3,3,3’,3’-tetramethylindocarbocyanine perchlorate (DiI, purple), which had been then fused with 3,3’-dioctadecyloxacarbocyanine perchlorates (DiO, inexperienced)-labeled Møm to acquire Møm@PLGA NPs. As proven in Fig. 2D, the merged CLSM picture exhibited vivid yellow fluorescence indicators, representing the co-localization of inexperienced and purple fluorescence, which conclusively demonstrated profitable coating of PLGA NPs with Møm. Subsequently, colocalization evaluation between Møm (inexperienced) and PLGA NPs (purple) was carried out utilizing ImageJ software program through Pearson’s coefficient and Manders’ coefficient. The coefficient ranges from 0 to 1, representing no overlap and full overlap, respectively [27]. The upper values point out extra nanoparticles being enveloped by the membrane. As proven in Fig. S1, Pearson’s correlation coefficient is 0.872, and the Manders’ correlation coefficient is 0.736, indicating that the nanoparticles are successfully wrapped by the macrophage membrane. SDS-PAGE evaluation confirmed the integrity of membrane proteins in each Møm and HA-M@P@(Evol + Cur) NPs (Fig. 2E). Western blot evaluation additional verified the presence of the Møm-specific marker CD11b in HA-M@P@(Evol + Cur) NPs (Fig. 2F). Dynamic gentle scattering (DLS) measurements indicated that HA-M@P@(Evol + Cur) NPs had a mean diameter of 216.5 nm (Fig. 2G) and a zeta potential of -13.9 mV (Fig. 2H). These outcomes confirmed profitable preparation of HA-M@P@(Evol + Cur) NPs. To simulate atherosclerotic lesion circumstances, drug launch experiments had been carried out in PBS containing 0.5 mg ldl cholesterol [28]. Within the absence of ldl cholesterol, the cumulative launch charges of Evol and Cur reached 45% and 37% respectively inside 60 h, decided by combining with commonplace calibration curves (Fig. S2A&B). Remarkably, in cholesterol-enriched circumstances, the discharge charges elevated considerably to 68.6% for Evol and 51% for Cur on the identical time level (Fig. 2I&J). These findings point out that the hypercholesterolemic atmosphere considerably enhances drug launch from HA-M@P@(Evol + Cur) NPs, thereby bettering the efficacy towards atherosclerosis. In the meantime, after incubation in water, PBS, and tradition medium containing 10% fetal bovine serum (FBS) for as much as 7 days, the particle dimension distribution of HA-M@P@(Evol + Cur) NPs was discovered to stay secure (Fig. 2Ok), underscoring their potential for in vivo functions.

Fig. 2
figure 2

Characterization of HA-M@P@(Evol + Cur) NPs. (A) TEM picture of PLGA NPs; (B) TEM images and enlargements of HA-M@P@(Evol + Cur) NPs; (C) Evol and Cur entrapment effectivity and loading capability of HA-M@P@(Evol + Cur) NPs; (D) Confocal fluorescent microscopy photos of Møm@PLGA NPs (purple = PLGA, inexperienced = Møm, scale bar = 10 μm); (E) SDS-PAGE evaluation of protein bands obtained for Møm and HA-M@P@(Evol + Cur) NPs; (F) SDS-PAGE evaluation of retention protein bands of Møm and HA-M@P@(Evol + Cur) NPs; (G&H) Particle dimension and zeta potential of HA-M@P@(Evol + Cur) NPs analyzed by DLS; (I&J) Cumulative launch of Evol(I) and Cur(J) from nanocomplexes in PBS with/with out ldl cholesterol; (Ok) The soundness of HA-M@P@(Evol + Cur) NPs when incubated for 7 days in water, PBS and medium containing 10% fetal bovine serum

Mobile uptake and concentrating on potential of HA-M@P@(Evol + Cur) NPs in vitro

On this research, we systematically evaluated the mobile uptake and concentrating on potential of HA-M@P@(Evol + Cur) NPs. To trace the distribution of nanoparticles, the fluorescent dye Dil was employed as a tracer. PLGA nanoparticles labeled with Dil had been camouflaged with Møm and modified with HA as a concentrating on molecule, ensuing within the preparation of HA-M@P@Dil NPs. An in vitro atherosclerosis mannequin was efficiently established by treating Uncooked 264.7 cells with 100 µM Hcy. The uptake conduct of HA-M@P@Dil NPs by activated macrophages (Hcy-stimulated Uncooked 264.7 cells) was qualitatively and quantitatively analyzed utilizing immunofluorescence staining and move cytometry. The outcomes demonstrated that the mobile uptake effectivity of HA-M@P@Dil NPs exhibited dose- and time-dependent traits, with the purple fluorescence depth of Dil considerably growing because the PLGA focus and incubation time elevated. Stream cytometry evaluation additional revealed that when the PLGA focus reached 220 µg/mL, the mobile uptake charge was 66.5%; extending the incubation time to 12 h resulted in an uptake charge of 95.2%, approaching saturation (Fig. 3A&B). In Fig. 3C, in comparison with the P@Dil NPs group, distinct Dil-labeled purple fluorescence was noticed within the HA-M@P@Dil NPs group. Additional move cytometry evaluation indicated that activated macrophages exhibited markedly greater uptake effectivity for HA-M@P@Dil NPs (91.1%), in comparison with P@Dil NPs (62.5%). This outcome demonstrated the superior homing functionality of HA-M@P@Dil NPs towards activated macrophages as a result of interplay between hyaluronic acid (HA) and CD44 on activated macrophage surfaces [29]. To confirm the HA-dependent concentrating on mechanism, we carried out aggressive inhibition experiments by means of HA pretreatment (Fig. S3A&B). The outcomes confirmed that pre-incubation with HA answer previous to HA-M@P@Dil NPs administration considerably decreased fluorescence sign depth in macrophages (roughly 52% discount), confirming the essential position of HA in macrophage concentrating on.

To elucidate the internalization mechanism of the nanodelivery system, three particular endocytosis inhibitors had been employed: colchicine (inhibiting micropinocytosis), chloroquine (inhibiting clathrin-mediated endocytosis), and methyl-β-cyclodextrin (M-β-CD, inhibiting caveolae-mediated endocytosis). Pretreatment with inhibitors confirmed that within the presence of 8 µg/mL colchicine and 120 µg/mL chloroquine, the mobile fluorescence sign was considerably attenuated (Fig. S4A&B), indicating that HA-M@P@(Evol + Cur) NPs primarily enter cells by means of micropinocytosis and clathrin-mediated endocytosis pathways, a mechanism that could be intently associated to their anti-atherosclerotic results. Moreover, the research systematically evaluated the mobile uptake traits of the nanoparticles throughout completely different cell traces. The outcomes confirmed that HA-M@P@Dil NPs exhibited the best uptake effectivity in HepG2 cells (human hepatocarcinoma cell, 62.1%), considerably greater than that of H9C2 cells (rat cardiomyocytes cell, 26.7%) and HK-2 cells (human renal tubular epithelial cell, 42.3%) (Fig. 3D). In distinction, P@Dil NPs demonstrated considerably decrease mobile uptake charges throughout all three cell varieties (Fig. S5). These findings recommend that activated macrophages and hepatocytes have the next uptake capability for HA-M@P@Dil NPs, offering experimental proof for the anti-atherosclerotic results of HA-M@P@(Evol + Cur) NPs in numerous tissue websites in vivo.

Fig. 3
figure 3

Mobile uptake of HA-M@P@(Evol + Cur) NPs. (A) Confocal photos and move cytometry evaluation of activated macrophages incubated with the completely different doses of HA-M@P@Dil NPs for 12 h; (B) Confocal photos and move cytometry evaluation of activated macrophages incubated with the completely different doses of HA-M@P@Dil NPs (220 µg/mL PLGA) for 1, 2, 4, 8 and 12 h; (C) Confocal photos and move cytometry evaluation of activated macrophages incubated with P@Dil NPs and HA-M@P@Dil NPs (220 µg/mL PLGA) for 12 h; (D) Confocal photos and move cytometry evaluation of H9C2, HepG2 and HK-2 cells after incubation with HA-M@P@Dil NPs for 12 h, DAPI, phalloidin and DiI had been used to point nuclei, actin filament, and completely different NPs, respectively. All scale bars = 50 μm

HA-M@P@(Evol + Cur) NPs regulate lipid homeostasis and attenuate irritation of macrophages

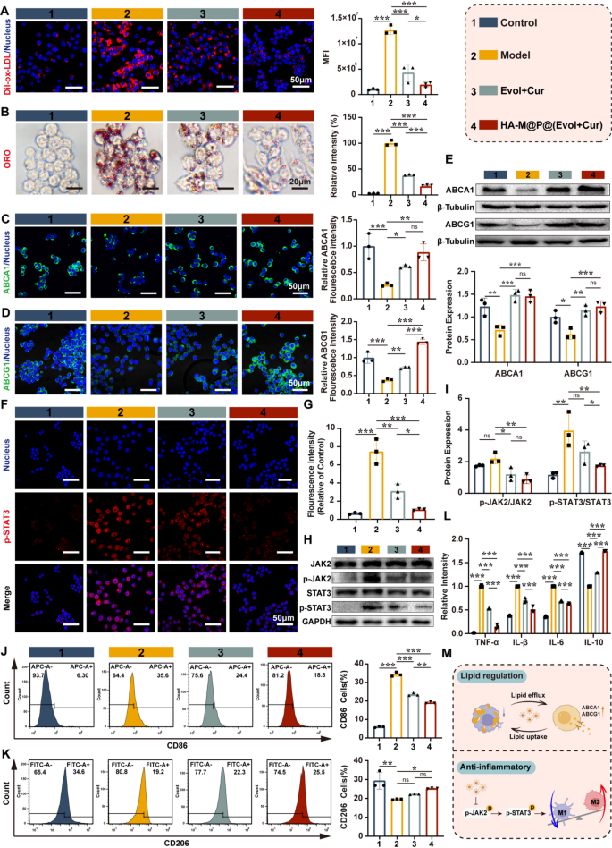
Earlier research have reported that homocysteine (Hcy) can improve lipid uptake in macrophages and promote the prevalence of irritation [30]. Subsequently, we used Dil-oxLDL as a tracer to judge the impact of HA-M@P@(Evol + Cur) NPs on lipid deposition. The outcomes confirmed that activated macrophages exhibited considerably enhanced lipid uptake, as indicated by stronger purple fluorescence indicators from Dil-oxLDL within the activated macrophage group in comparison with the Evol + Cur and HA-M@P@(Evol + Cur) NPs teams (Fig. 4A). Analogously, Oil Pink O (ORO) staining additional confirmed that, in comparison with the mannequin group, each the Evol + Cur and HA-M@P@(Evol + Cur) NPs teams successfully inhibited ox-LDL uptake, decreasing lipid droplet formation in activated macrophages by 2.6-fold and 5.9-fold, respectively (Fig. 4B). What’s extra, Hcy results in a discount in lipid efflux in macrophages by means of an ABCA1/ABCG1-dependent mechanism, thereby accelerating the formation of froth cells and selling the pathological development of atherosclerosis [5, 12]. Primarily based on this, our research investigated the impact of Hcy on the expression of ABCA1 and ABCG1. Immunofluorescence staining outcomes revealed that, in comparison with the management group, Hcy considerably suppressed the inexperienced fluorescence depth of ABCA1 and ABCG1 in macrophages (Fig. 4C&D), a discovering per our earlier analysis [31]. Additional Western blot evaluation revealed that remedy with HA-M@P@(Evol + Cur) NPs considerably upregulated the protein expression ranges of ABCA1 and ABCG1 (Fig. 4E), demonstrating their potential to successfully reverse Hcy-induced impairment of ldl cholesterol efflux in macrophages. These findings recommend that HA-M@P@(Evol + Cur) NPs can inhibit lipid accumulation in macrophages by decreasing lipid uptake and enhancing lipid efflux.

As well as, Hcy was reported to activate the inflammatory response of macrophages and improve secretion of inflammatory components by means of JAK2/STAT3 signaling pathway [23]. The elevated degree of inflammatory components will additional intrude with lipid metabolism in macrophages, aggravating the event of atherosclerosis [32]. To analyze the anti-inflammatory results of HA-M@P@(Evol + Cur) NPs, we first established an inflammatory macrophage mannequin utilizing Hcy-stimulated macrophages. Detection with the fluorescent probe 2,7-dichlorodihydrofluorescein diacetate (DCFH-DA) revealed distinguished inexperienced fluorescence indicators within the mannequin group, whereas the fluorescence indicators had been considerably attenuated within the Evol + Cur and HA-M@P@(Evol + Cur) NPs remedy teams (Fig. S6A). Stream cytometry outcomes additional confirmed that HA-M@P@(Evol + Cur) NPs successfully reversed the irregular elevation of reactive oxygen species (ROS) in inflammatory macrophages (Fig. S6B).

As a key regulatory consider inflammatory signaling pathways, sign transducer and activator of transcription 3 (STAT3) performs a vital position within the development of atherosclerosis [33]. Its phosphorylated kind (p-STAT3) translocate to the nucleus, selling the transcription of inflammation-related genes. Immunofluorescence experiments revealed that, in comparison with the mannequin group, the HA-M@P@(Evol + Cur) NPs group exhibited considerably decreased ranges of p-STAT3 (Fig. 4F&G). Western blot evaluation additional confirmed that, in comparison with the mannequin group, the HA-M@P@(Evol + Cur) NPs group markedly downregulated the expression of p-STAT3 and its upstream protein p-JAK2 with out affecting the entire protein ranges of JAK2 and STAT3 (Fig. 4H&I). Given the involvement of the JAK2/STAT3 signaling pathway in regulating macrophage polarization [34], we assessed the expression of the M1 macrophage marker iNOS (purple) and the M2 macrophage marker Arg-1 (inexperienced) utilizing immunofluorescence. The outcomes confirmed that the mannequin group displayed high-intensity purple fluorescence and low-intensity inexperienced fluorescence, whereas HA-M@P@(Evol + Cur) NPs remedy considerably reversed this sample (Fig. S7A&B). Notably, Western blot evaluation demonstrated that, in comparison with the mannequin group, the Evol + Cur and HA-M@P@(Evol + Cur) NPs teams exhibited decrease iNOS ranges and better Arg-1 expression (Fig. S8A&B). Stream cytometry evaluation revealed that the proportion of CD86 + macrophages within the HA-M@P@(Evol + Cur) NPs group (18.8%) was considerably decrease than that within the Evol + Cur group (24.4%) and the Hcy-induced group (35.6%), whereas the proportion of CD206 + macrophages (25.50%) was greater than that within the Evol + Cur group (22.3%) and the mannequin group (19.2%) (Fig. 4J&Ok). To additional validate the expression of inflammatory cytokines, ELISA assays had been carried out to measure the degrees of TNF-α, IL-1β, IL-6, and IL-10. The outcomes confirmed that HA-M@P@(Evol + Cur) NPs considerably decreased the degrees of pro-inflammatory cytokines (TNF-α, IL-1β, and IL-6) whereas growing the expression of the anti-inflammatory cytokine IL-10 (Fig. 4L). In abstract, HA-M@P@(Evol + Cur) NPs can successfully delay the pathological development of atherosclerosis by regulating lipid homeostasis and modulating the inflammatory response (Fig. 4M).

Fig. 4
figure 4

HA-M@P@(Evol + Cur) NPs regulate lipid homeostasis and attenuate irritation of macrophages. (A) Confocal fluorescence photos and semi-quantitative evaluation of Dil-oxLDL internalization in RAW264.7 cells, Scale bar = 50 μm; (B) Optical microscopy photos and semi-quantitative evaluation of ORO staining, Scale bar = 20 μm; (C&D) Confocal fluorescence photos and quantitative evaluation of ABCA1 and ABCG1 in activated macrophages below completely different remedies, Scale bar = 50 μm; (E) Western blot evaluation of ABCA1 and ABCG1 in activated macrophages subjected to completely different remedies; (F&G) Confocal fluorescence photos and quantitative evaluation of p-STAT3 in activated macrophages below completely different remedies, Scale bar = 50 μm; (H&I) Western blot evaluation of p-JAK2, JAK2, p-STAT3 and STAT3 on activated macrophages with completely different remedy; (J&Ok) Stream cytometry profiles of M1 phenotype extremely expressed CD86 and M2 phenotype extremely expressed CD206; (L) ELISA assay of TNF-α, IL-1β,IL-6 and IL-10; (M) Schematic Diagram of Lipid Homeostasis Regulation and Anti-inflammatory Mechanisms of HA-M@P@(Evol + Cur) NPs. Information are proven as imply ± SD (n = 3). *P < 0.05, **P < 0.001, ***P < 0.0001. ns, not vital

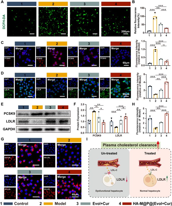
HA-M@P@(Evol + Cur) NPs promote LDLR expression in hepatocyte and thereby improve plasma ldl cholesterol clearance

Dyslipidemia is a big issue that influences the development of AS. Earlier research have proven that Hcy induces hepatic oxidative stress, leading to disrupted intrahepatic lipid metabolism and elevated blood LDL-C ranges, thereby accelerating AS development [35,36,37]. To look at the era of reactive oxygen species (ROS) in hepatocytes induced by Hcy, we employed the fluorescent probe 2,7-dichlorodihydrofluorescein diacetate (DCFH-DA) for detection. The outcomes demonstrated a big improve in ROS ranges within the mannequin group in comparison with the management group, as evidenced by the extraordinary inexperienced fluorescence emitted by the DCFH-DA probe. In distinction, each Evol + Cur and HA-M@P@(Evol + Cur) NPs reversed the excessive fluorescence sign from DCFH-DA, with HA-M@P@(Evol + Cur) NPs demonstrating a extra pronounced benefit (Fig. 5A&B). This means that HA-M@P@(Evol + Cur) NPs successfully ameliorate Hcy-induced oxidative stress in hepatocytes.

Printed research have confirmed that PCSK9 is a key regulator of lipid homeostasis, binding to the LDL receptor (LDLR) on the floor of hepatocytes and stopping its recycling and selling its degradation in lysosomes [38]. LDLR primarily mediates the endocytosis of cholesterol-rich LDL, and its dysfunction results in elevated plasma levels of cholesterol, thereby exacerbating AS development [39]. Primarily based on this, we utilized fluorescence imaging to evaluate the expression ranges of PCSK9 and LDLR in cells. As anticipated, the purple fluorescence depth of PCSK9 was considerably elevated within the mannequin group in comparison with the management group, whereas the inexperienced fluorescence depth of LDLR was markedly decreased. Notably, after intervention with HA-M@P@(Evol + Cur) NPs, the expression degree of PCSK9 decreased by roughly 74% in comparison with the mannequin group, whereas the expression of LDLR on the hepatocyte floor elevated by about 76% (Fig. 5C&D). These findings had been additional confirmed by Western blot evaluation (Fig. 5E&F).

To additional examine the operate of LDLR, we co-incubated hepatocytes with Dil-labeled LDL. The outcomes confirmed that the purple fluorescence of Dil was considerably attenuated within the mannequin group, whereas the uptake of LDL was markedly enhanced in hepatocytes handled with Evol + Cur and HA-M@P@(Evol + Cur) NPs, with the HA-M@P@(Evol + Cur) NPs group displaying an roughly 31.3% enchancment in comparison with the Evol + Cur group (Fig. 5G&H). These information point out that HA-M@P@(Evol + Cur) NPs successfully promote the recycling and reuse of LDLR, thereby enhancing the clearance effectivity of serum ldl cholesterol and finally exerting anti-atherosclerotic results [40].

Fig. 5
figure 5

HA-M@P@(Evol + Cur) NPs promote LDLR expression in hepatocyte and thereby improve plasma ldl cholesterol clearance. (A&B) Consultant confocal photos and quantitative evaluation of ROS era in hepatocytes detected by redox-sensitive probe DCFH-DA, scale bar = 200 μm; (C&D) Confocal photos and quantitative evaluation of PCSK9 and LDLR in hepatocytes after completely different remedies, scale bar = 60 μm; (E&F) Protein blotting evaluation of PCSK9 and LDLR expression in hepatocytes after completely different remedies and quantitative evaluation; (G&H) Confocal photos and quantitative evaluation of Dil-LDL internalization by hepatocytes after completely different remedies, scale bar = 60 μm; (I) Schematic illustration of HA-M@P@(Evol + Cur) NPs enhancing the uptake of circulating LDL by hepatocytes. Information are proven as imply ± SD (n = 3). *P < 0.05, **P < 0.001, ***P < 0.0001. ns, not vital

Pharmacokinetics and concentrating on of HA-M@P@(Evol + Cur) NPs

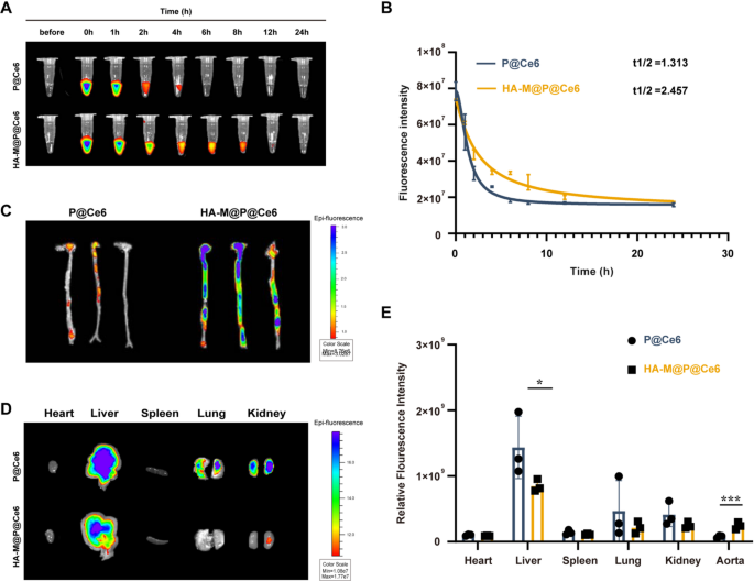
To analyze whether or not HA-M@P@(Evol + Cur) NPs can successfully delay their circulation time in wild-type C57BL/6 mice, we employed pharmacokinetic evaluation. The core of this methodology includes utilizing labeling methods to trace the in vivo dynamics of nanoparticles. Experimental information revealed that the half-life of P@Ce6 was 1.313 h, whereas the half-life of HA-M@P@(Evol + Cur) NPs was considerably prolonged to 2.457 h (Fig. 6A&B). This discovering confirms that the biomimetic membrane coating successfully reduces immune clearance, thereby prolonging the circulation time of nanoparticles [41]. Undoubtedly, the prolonged circulation time facilitates the buildup of medication in goal tissues.

To additional assess the concentrating on efficiency of nanoparticles, experiments had been carried out utilizing ApoE−/− atherosclerosis mannequin mice, with intravenous administration of P@Ce6 NPs and HA-M@P@Ce6 NPs, respectively. Fluorescence imaging revealed that HA-M@P@Ce6 NPs exhibited roughly threefold greater sign depth within the aortic area in comparison with P@Ce6 NPs (Fig. 6C), indicating that hyaluronic acid (HA) modification mixed with biomimetic membrane expertise considerably enhances drug enrichment at atherosclerotic plaques. Organ distribution research confirmed each nanoparticle varieties accrued within the liver, P@Ce6 NPs displayed notably stronger hepatic fluorescence than HA-M@P@Ce6 NPs (Fig. 6D). This discrepancy is probably going attributed to the improved clearance of “non-stealth” nanoparticles by the hepatic reticuloendothelial system (RES) following systemic administration [42]. Surprisingly, the macrophage membrane (Møm) coating on HA-M@P@Ce6 NPs seems to mitigate hepatic RES uptake, thereby selling preferential accumulation at plaque websites. as proven in Fig. 6E, below equivalent imaging parameters, liver fluorescence intensities in each P@Ce6 and HA-M@P@Ce6 teams far exceeded these within the aorta, a discovering per the identified passive hepatic accumulation of nanoparticles after intravenous injection [18, 43]. Regardless of this hepatic tropism, HA-M@P@Ce6 NPs nonetheless exhibit superior aortic concentrating on effectivity in comparison with P@Ce6 NPs. Given the liver’s central position in systemic lipid metabolism and its intimate affiliation with atherosclerosis, the potential of HA-M@P@Ce6 NPs to focus on each the aorta and hepatic tissues could open new therapeutic methods for managing atherosclerotic illness.

Fig. 6
figure 6

Pharmacokinetics and concentrating on of HA-M@P@(Evol + Cur) NPs. (A&B) Fluorescence photos and pharmacokinetic profiles of P@Ce6 and HA-M@P@Ce6 at completely different time factors; (C) The ex vivo fluorescence photos of aorta in atherosclerotic mice (n = 3); (D) Ex vivo fluorescence distribution photos within the coronary heart, liver, spleen, lungs, and kidneys of ApoE−/− mice; (E) Quantitative evaluation of fluorescence depth in ex vivo coronary heart, liver, spleen, lungs, kidneys, and aorta from ApoE−/− mice. Information are proven as imply ± SD (n = 3). *P < 0.05, ***P < 0.0001

The efficacy of HA-M@P@(Evol + Cur) NPs in inhibiting plaque development in ApoE−/− mice in vivo

Primarily based on the above in vitro outcomes, we additional evaluated the therapeutic results of HA-M@P@(Evol + Cur) NPs on ApoE−/− atherosclerotic mice in vivo. The remedy protocol is proven in Fig. 7A. Ultrasonography photos indicated vital thicken of the aortic root and acceleration of blood move velocity within the mannequin group in comparison with regular food plan ApoE−/− mice. In flip, HA-M@P@(Evol + Cur) NPs remedy decreased the intima-media thickness and the blood move velocity as properly (Fig. S9A&B). In the meantime, HA-M@P@(Evol + Cur) NPs remedy comparatively decreased the physique weight of mice, in comparison with the mannequin group (Fig. 7B). By investigating the therapeutic results of HA-M@P@(Evol + Cur) NPs on atherosclerotic plaques in vivo, we noticed a big discount within the dimension of plaques within the aortic arch (space surrounded by the black dotted circle) (Fig. 7C). Moreover, the aortas of the mice had been collected on the finish of the remedy and stained for ORO, as proven within the Fig. 7D&E, the mannequin group confirmed the biggest ORO-positive space (roughly 19.14% of the world), whereas in distinction, the conventional mice confirmed the smallest ORO-positive space (roughly 5.48% of the world), indicating the profitable modeling of atherosclerosis. Moreover, we studied the consequences of HA-M@P@(Evol + Cur) NPs on plaque formation in high-incidence aortic roots. ORO staining of freeze-dried sections confirmed vital lipid deposition in plaques from the mannequin group (roughly 36.49%), each Evol + Cur and HA-M@P@(Evol + Cur) NPs remedy decreased the plaque space. Particularly, the common plaque space in ApoE−/− mice was decreased from 36.49 to 14.15% after handled with HA-M@P@(Evol + Cur) NPs (Fig. 7F&G). Further histochemical research of aortic sinus sections had been additional carried out. The pictures of H&E staining confirmed that quite a few lipid-filled necrotic cores had been noticed within the mannequin group, whereas these cores appeared marginally shriveled in mice handled with Evol + Cur. Notably, there was a considerable discount within the dimension of necrotic cores by roughly 15.2% in mice handled with HA-M@P@(Evol + Cur) NPs (Fig. 7H&I).

Plaque stability is essential for affected person outcomes, as research have proven that 75% of coronary syndrome circumstances are brought on by plaque rupture [44]. Collagen content material, which is strongly related to plaque stability, decreases as atherosclerosis progresses [45]. Plaque collagen content material was measured utilizing Masson’s trichrome staining. The fibrous cap thickness and collagen content material rose significantly after HA-M@P@(Evol + Cur) NP remedy (Fig. 7J&Ok). It was reported that, matrix metalloproteinase-9 (MMP-9) is intently linked to plaque stability, predominantly localized within the shoulder area of atherosclerotic plaques, the necrotic core, and the fibrous cap [46]. Greater ranges and exercise of MMP-9 are noticed in unstable plaques in comparison with secure ones. MMP-9 antibody staining confirmed that HA-M@P@(Evol + Cur) NPs remedy successfully decreased MMP-9 expression in plaques (Fig. 7L&M). Furthermore, immunohistochemistry staining with anti-CD31 antibody (HUVECs marker) revealed that HA-M@P@(Evol + Cur) NPs successfully decreased the variety of CD31+ new vessel within the atherosclerotic plaque area, decreasing the weak plaques brought on by the massive brittle rupture of the wealthy vascular community shaped by neovascularization (Fig. 7N&O). Collectively, these information, taken as a complete, present proof that HA-M@P@(Evol + Cur) NPs have the potential to be therapeutically efficient in decreasing the development of atherosclerosis whereas concurrently growing the steadiness of plaques.

Fig. 7
figure 7

The efficacy of HA-M@P@(Evol + Cur) NPs in inhibiting plaque development in ApoE−/− mice in vivo. (A) Schematic diagram of remedy plan; (B) The influence of various remedy regimens on the physique weight of ApoE−/− mice with atherosclerosis; (C) Pictures of the aortic arch; (D&E) Oil Pink O (ORO) staining photos and semi-quantitative evaluation of aortas from AS mannequin mice subjected to completely different remedies (n = 3); (F&G) Typical consultant photos and semi-quantitative evaluation of ORO staining of the aortic root from AS mannequin mice subjected to completely different remedies, Scale bar = 500 μm; (HOk) Consultant photos of H&E and Masson’s trichrome staining within the aortic root and semi-quantitative evaluation, Scale bar = 500 μm (n = 3); (LO) Consultant histochemical photos and semi-quantitative evaluation of aortic root cross sections stained with MMP-9 antibody and CD31 antibody, Scale bar = 500 μm (n = 3). Information are proven as imply ± SD (n = 3). *P < 0.05, **P < 0.001, ***P < 0.0001. ns, not vital

The flexibility of HA-M@P@(Evol + Cur) NPs to control ldl cholesterol efflux and inhibit inflammatory response and in ApoE−/− mice

Earlier research have proven excessive ranges of ROS within the atherosclerotic plaques, which is the premise for the pathogenesis of atherosclerosis [47]. As HA-M@P@(Evol + Cur) NPs can effectively scavenge macrophages ROS in vitro, we naturally investigated the impact of ROS scavenge on the inflammatory response in vivo. At first, DHE staining of recent frozen aortic roots from ApoE−/− mice indicated robust purple fluorescent sign within the mannequin group, which mirrored the excessive ROS ranges. In distinction, solely weak purple fluorescent sign appeared within the aortic roots from ApoE−/− mice remedy with HA-M@P@(Evol + Cur) NPs (Fig. 8A). Then, we detected the adjustments inflammatory components in mice by ELISA and located the lower within the ranges of TNF-α, IL-1β, and IL-6 and an up-regulation of the degrees of the anti-inflammatory issue IL-10 within the serum of mice with HA-M@P@(Evol + Cur) NPs remedy (Fig. 8B). Excessive expression of proinflammatory components has been reported to inhibit the degrees of ABCA1 and ABCG1 in macrophages, which lastly result in lipid accumulation in plaques and aggravation of atherosclerosis [32, 48]. Immunohistochemical staining of paraffin sections of the aortic root confirmed that remedy with HA-M@P@(Evol + Cur) NPs elevated the expression of ABCA1 and ABCG1 (Fig. 8C&D). In the meantime, in comparison with the mannequin group, the HA-M@P@(Evol + Cur) NPs group considerably downregulated the degrees of p-JAK2 and p-STAT3 (2.1-fold and three.1-fold discount) (Fig. 8E&F). Moreover, immunofluorescence staining indicated excessive expression of CD86 and low expression of CD206 within the aortic sections of high-homocysteine food plan fed ApoE−/− mice, HA-M@P@(Evol + Cur) NPs remedy considerably altered the distribution of macrophage subpopulations throughout the plaques, with a rise within the variety of CD206+ cells and a lower within the variety of CD86+ cells noticed on the plaques (Fig. 8G&H). Collectively, these outcomes demonstrated that HA-M@P@(Evol + Cur) NPs might shift the inflammatory response to an anti-inflammatory state through JAK2/STAT3 pathway, which finally resulted within the up-regulation of ABCA1 and ABCG1 to advertise ldl cholesterol efflux from macrophages on the plaques and decelerate the development of atherosclerosis.

Fig. 8
figure 8

The flexibility of HA-M@P@(Evol + Cur) NPs to control ldl cholesterol efflux and inhibit inflammatory response in ApoE−/− mice. (A) Picture and quantitative evaluation of dihydroethidium staining on the transverse part of aortic root; (B) ELISA evaluation of serum TNF-α, IL-1β, IL-6 and IL-10 ranges in ApoE−/− mice; (C&D) Consultant histochemical photos of aortic root cross sections stained with ABCA1 antibody and ABCG1 antibody; (E&F) aortic root sections had been subjected to anti-p-JAK2 (inexperienced) and anti-p-STAT3 (purple) immunofluorescence staining photos and quantitative evaluation; (G&H) Co-immunofluorescence staining photos and quantitative evaluation of anti-CD86 (inexperienced) and CD68 (purple) and anti-CD206 (inexperienced) and CD68 (purple) in aortic root sections. All scale bars = 200 μm. Information are proven as imply ± SD (n = 3). *P < 0.05, **P < 0.001, ***P < 0.0001. ns, not vital

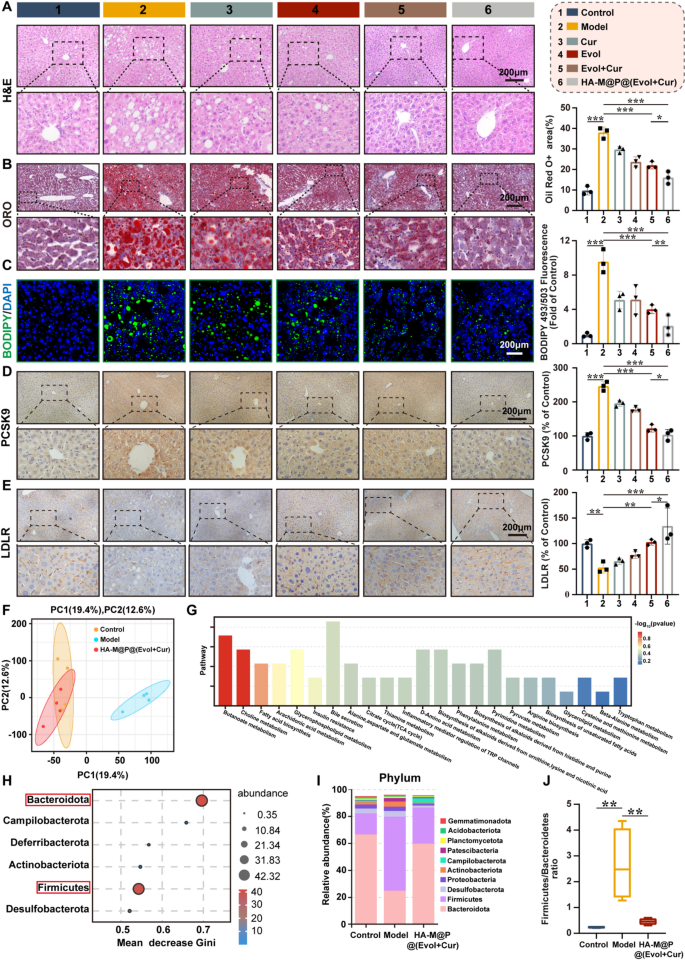
HA-M@P@(Evol + Cur) NPs attenuate hcy-induced hepatic steatosis and modulate metabolites and intestinal flora

In keeping with reviews, elevated ranges of Hcy could induce hepatic steatosis, which is intently related to the danger of cardiovascular illnesses and cardiovascular occasions [49]. To precisely assess the influence of HA-M@P@(Evol + Cur) NPs on the liver histopathology of ApoE−/− mice, liver samples had been collected on the finish of the experiment for histological evaluation. Hematoxylin and eosin (H&E) staining revealed that, in comparison with the conventional management group, the liver tissue sections of the mannequin group exhibited quite a few vacuole-like constructions of various sizes, indicating vital traits of hepatocellular steatosis. Notably, intervention with HA-M@P@(Evol + Cur) NPs considerably ameliorated this pathological alteration (Fig. 9A). To obviously establish cells containing lipid droplets and quantify their abundance, liver tissues had been particularly stained with Oil Pink O. The outcomes obtained had been per these from H&E staining. Oil Pink O staining demonstrated that remedy with HA-M@P@(Evol + Cur) NPs decreased lipid droplet deposition in hepatocytes by roughly 57% in comparison with the mannequin group (Fig. 9B). Analogously, BODIPY fluorescence staining outcomes confirmed a big improve in lipid droplet content material within the hepatocytes of high-homocysteine food plan fed induced ApoE−/− mice, as indicated by robust inexperienced fluorescence indicators. Following remedy with HA-M@P@(Evol + Cur) NPs, the inexperienced fluorescence depth reflecting lipid droplet content material was markedly decreased, suggesting that this nano-formulation successfully inhibits lipid accumulation in liver tissue (Fig. 9C). Quantitative evaluation additional confirmed that the liver triglyceride (TG) and complete ldl cholesterol (TC) ranges in mice handled with HA-M@P@(Evol + Cur) NPs had been decreased by 30% and 52%, respectively, in comparison with the mannequin group (Fig. S10A&B). These outcomes point out that HA-M@P@(Evol + Cur) NPs could present potential advantages in assuaging Hcy-induced hepatic steatosis.

To analyze the molecular mechanisms by which HA-M@P@(Evol + Cur) NPs ameliorate Hcy-induced hepatic steatosis, this research employed immunohistochemical strategies to evaluate the expression ranges of key regulatory components concerned in hepatic lipid metabolism. LDLR performs a central position in selling the clearance of circulating LDL and the suggestions inhibition of ldl cholesterol biosynthesis, serving as a essential regulator of plasma ldl cholesterol homeostasis. In distinction, proprotein convertase subtilisin/kexin kind 9 (PCSK9) will increase plasma LDL-C ranges by accelerating LDLR degradation [50]. In step with earlier reviews, our outcomes demonstrated that, in comparison with the conventional management group, the expression of PCSK9 within the liver of the mannequin group was considerably upregulated, accompanied by downregulated LDLR expression. Notably, intervention with HA-M@P@(Evol + Cur) NPs exhibited a stronger regulatory impact than the mix of Evol and Cur alone, considerably suppressing PCSK9 expression whereas selling LDLR expression (Fig. 9D&E). The export of ldl cholesterol from the liver is crucial for sustaining hepatic lipid metabolism homeostasis, with ABCA1 and ABCG1 being key proteins mediating this course of [51]. Immunohistochemical evaluation revealed that, in comparison with the mannequin group, the expression ranges of ABCA1 and ABCG1 within the liver tissues of the HA-M@P@(Evol + Cur) NPs-treated group had been considerably elevated (Fig. S11A&B). These findings recommend that HA-M@P@(Evol + Cur) NPs could enhance lipid metabolism issues by means of a twin mechanism: on one hand, enhancing the liver’s capability to uptake circulating ldl cholesterol, and then again, selling hepatic lipid efflux. This successfully alleviates Hcy-induced hepatic steatosis and gives a possible therapeutic technique for delaying the development of atherosclerosis.

To additional elucidate the protecting mechanisms of HA-M@P@(Evol + Cur) NPs towards Hcy-induced hepatic steatosis, we employed serum metabolomics and 16 S rRNA gene sequencing to systematically analyze serum metabolites and fecal metabolic profiles in ApoE−/− mice throughout management, mannequin, and HA-M@P@(Evol + Cur) NPs intervention teams. Principal element evaluation (PCA) of metabolomics information revealed vital variations in metabolites among the many three teams (Fig. 9F). Venn diagram evaluation recognized 161 frequent differential metabolites between the management, mannequin, and HA-M@P@(Evol + Cur) NPs intervention teams (Fig. S12A). Volcano plot evaluation additional demonstrated that 62/145 compounds had been up-/down-regulated within the management group in comparison with the mannequin group. Equally, 157/71 compounds had been up-/down-regulated within the mannequin group in comparison with the HA-M@P@(Evol + Cur) NPs group (Fig. S12B). These vital differential metabolites induced by HA-M@P@(Evol + Cur) NPs intervention had been primarily related to 23 metabolic pathways, together with butyrate metabolism, choline metabolism, fatty acid synthesis, arachidonic acid metabolism, glycerophospholipid metabolism, bile secretion, and the tricarboxylic acid (TCA) cycle (Fig. 9G). These pathways are intently linked to the event and development of atherosclerosis (AS) and are essential for understanding its pathogenesis [52]. Additional evaluation revealed that key metabolites in these pathways are intently associated to hepatic lipid metabolism issues. Research have proven that irregular adjustments in glycerophosphorylcholine and β-hydroxybutyrate ranges can exacerbate the development of atherosclerosis [53]. In the meantime, arachidonic acid, as a essential inflammatory mediator, participates in pathological adjustments within the arterial wall by means of a number of signaling pathways [54]. Notably, sufferers with hyperhomocysteinemia usually exhibit vital inhibition of arachidonic acid metabolism [55]. Moreover, Saijou et al. discovered that choline maintains lipid metabolism stability by selling hepatic ldl cholesterol clearance and lipoprotein uptake, whereas choline deficiency results in irregular accumulation of fatty acids and ldl cholesterol within the liver [56]. This research demonstrated that HA-M@P@(Evol + Cur) NPs considerably upregulate the degrees of glycerophosphocholine, arachidonate, choline, indole-3-acetic acid, pyridoxal phosphate, and citrulline, whereas downregulating the expression of β-hydroxybutyrate and lysophosphatidylcholine (Fig. S13). These alterations in metabolites are related to a number of pathological processes of AS: indole-3-acetic acid displays anti-inflammatory and antioxidant results, regulating metabolic homeostasis; deficiencies in vitamin B6 (pyridoxal phosphate) and citrulline exacerbate Hcy-induced AS [57, 58]; and lysophosphatidylcholine, as an atherogenic lipoprotein element, promotes tissue irritation by releasing fatty acids and arachidonic acid derivatives [57]. In abstract, this research reveals, from a metabolomics perspective, the potential mechanisms by which HA-M@P@(Evol + Cur) NPs delay AS development by means of the regulation of hepatic lipid metabolism.

The intestine microbiota is a extremely advanced and various ecosystem that performs a essential position in metabolic regulation and immune protection within the host [59]. Earlier research have proven that alterations within the construction of the intestine microbiota can take part within the pathological means of AS by influencing hepatic lipid metabolism [60, 61]. On the finish of the experiment, we collected fecal samples from mice and carried out 16 S rRNA sequencing to completely analyze adjustments within the composition of the intestine microbiota. The outcomes revealed that, in comparison with the management group, the variety of intestine microbiota within the mannequin group elevated, whereas remedy with HA-M@P@(Evol + Cur) NPs decreased the amount of intestine microbiota (Fig. S14A). The Shannon and Simpson indices had been used to evaluate species richness and variety, respectively. As proven in Fig. S14B&C, the richness and variety of the intestine microbiota had been considerably decreased in ApoE−/− fed a high-homocysteine food plan, whereas HA-M@P@(Evol + Cur) NPs remedy markedly improved this situation. This enchancment could also be attributed to the alteration within the abundance of particular microbial populations induced by HA-M@P@(Evol + Cur) NPs, resulting in variations in species richness among the many three teams [62]. Principal element evaluation (PCA) and non-metric multidimensional scaling (NMDS) demonstrated vital variations in microbial neighborhood construction among the many three teams (Fig. S14D&E). On the phylum degree, random forest evaluation recognized Bacteroidetes and Firmicutes as the important thing species contributing to the variations between the 2 teams (Fig. 9H). Notably, sufferers with atherosclerosis usually exhibit intestine dysbiosis, characterised by an elevated Firmicutes/Bacteroidetes ratio [63]. This research discovered {that a} high-homocysteine food plan not solely decreased the relative abundance of Bacteroidetes but in addition elevated the proportion of Firmicutes, thereby elevating the Firmicutes/Bacteroidetes ratio. Nonetheless, HA-M@P@(Evol + Cur) NPs intervention successfully reversed this variation (Fig. 9I&J). Linear discriminant evaluation (LDA) and linear discriminant evaluation impact dimension (LEfSe) evaluation confirmed that HA-M@P@(Evol + Cur) NPs might modulate AS-related helpful microbiota on the phylum degree (Fig. S15A&B). On the genus degree, evaluation revealed a big improve in dangerous genera (e.g., Ileibacterium, Desulfovibrio, Allobaculum, Lactobacillus, and Dubosiella) and a marked lower in helpful genera (e.g., Helicobacterium, Muribaculum, Bacteroides, and Lachnospiraceae_NK4A136_) within the mannequin group. Therapy with HA-M@P@(Evol + Cur) NPs considerably reversed these adjustments in microbial abundance (Fig. S16A). A ternary section diagram additional corroborated this discovering (Fig. S16B). Heatmaps of bacterial inhabitants distribution and Circos evaluation on the species degree additional confirmed vital variations in neighborhood composition between the HA-M@P@(Evol + Cur) NPs intervention group and the mannequin group (Fig. S17A&B). In abstract, the findings of this research reveal that HA-M@P@(Evol + Cur) NPs can modulate the construction of the intestine microbiota, offering new proof for his or her position in regulating hepatic lipid metabolism and finally exerting anti-atherosclerotic results.

Fig. 9
figure 9

HA-M@P@(Evol + Cur) NPs attenuate Hcy-induced hepatic steatosis and modulate metabolites and intestinal flora. (A) Consultant H&E staining picture of liver tissue; (B) Consultant oil purple O staining picture of liver tissue and quantitative evaluation; (C) Consultant BODIPY staining picture of liver tissue and quantitative evaluation. (D) Immunohistochemical staining photos and semi-quantification of PCSK9 within the liver tissue of ApoE−/− mice after completely different remedies; (E) Immunohistochemical staining photos and semi-quantification of LDLR within the liver tissue of ApoE−/− mice after completely different remedies; All scale bars = 200 μm. (F) PCA principal element plots displaying the variations between management, mannequin and HA-M@P@(Evol + Cur) teams; (G) Differential metabolic pathways current between management, mannequin and HA-M@P@(Evol + Cur) teams; (H) Random forest distribution calculating the contribution of every pressure to the distinction between the mannequin and HA-M@P@(Evol + Cur) teams; (I) Histograms of relative abundance on the phylum degree between the management, mannequin, and HA-M@P@(Evol + Cur) teams; (J) Ratio of Firmicutes/Bacteroidetes phylum; Information are proven as imply ± SD (n = 3). *P < 0.05, **P < 0.001, ***P < 0.0001

The biocompatibility and biosafety of HA-M@P@(Evol + Cur) NPs

Biocompatibility is essential for figuring out the potential for nanomaterials for scientific functions [64]. MTT assay was used to detect the cytotoxicity of P@(Evol + Cur) NPs, HA-M@P@(Evol + Cur) NPs on completely different cells. After co-culture with 220 µg/mL NPs, it confirmed completely different levels of pro-proliferative results in RAW264.7 and HepG2, and greater than 80% viability in HUVEC, VSMC, H9C2 and HK-2 (Fig. S18A-F). After incubation with blood samples for 4 h, the hemolytic impact of NPs was negligible even on the highest focus of 220 µg/mL NPs (Fig. S18G&H). As well as, erythrocytes incubated with NPs nonetheless confirmed intact morphology (Fig. S18I). The foregoing information present that NPs exhibit low cytotoxicity and favorable biocompatibility in vitro.

Nanomedicine biosafety is usually assessed utilizing zebrafish embryos attributable to their easy reproductive mechanism, fast developmental cycle, and nice genetic similarity to human genes [65]. By analyzing these parameters in zebrafish, the impact of NPs on developmental traits was assessed. This research examined the consequences of medication together with HA-M@P@(Evol + Cur) NPs on the developmental levels of zebrafish. The info confirmed that there have been no vital variations in hatching course of morphology, survival, and pre-hatching embryonic heartbeat between Evol + Cur, P@(Evol + Cur) NPs and HA-M@P@(Evol + Cur) NPs teams after hatching (Fig. S19A-C). These findings recommend that HA-M@P@(Evol + Cur) NPs have excessive biosafety, which is pressing for in vivo AS remedy.

In vivo, biosafety evaluations confirmed that each routine blood indices and scientific serum biochemical parameters in ApoE−/− mice handled with HA-M@P@(Evol + Cur) NPs had been proven to be out of the conventional vary (Fig. S20A-G). As well as, the degrees of LDL, HDL, TC and TG had been most extremely comparable (Fig. S20H-Ok). In contrast with the excessive degree of Hcy within the mannequin group, serum Hcy in ApoE−/− mice handled with HA-M@P@(Evol + Cur) NPs was decreased to regular (Fig. S20L). H&E staining of the guts, spleen, lungs, and kidneys confirmed that in vivo injection of NPs didn’t harm these main organs, together with morphological adjustments or indicators of irritation (Fig. S20M), which confirmed trapezoidal, well-organized myocardial fibers, red-white bone marrow of the spleen, well-defined alveolar constructions, and uniformly sized and formed glomeruli and well-defined renal borders. The above outcomes point out that HA-M@P@(Evol + Cur) NPs have excessive organic security and potential for scientific utility.

Related Articles

LEAVE A REPLY

Please enter your comment!
Please enter your name here

[td_block_social_counter facebook="tagdiv" twitter="tagdivofficial" youtube="tagdiv" style="style8 td-social-boxed td-social-font-icons" tdc_css="eyJhbGwiOnsibWFyZ2luLWJvdHRvbSI6IjM4IiwiZGlzcGxheSI6IiJ9LCJwb3J0cmFpdCI6eyJtYXJnaW4tYm90dG9tIjoiMzAiLCJkaXNwbGF5IjoiIn0sInBvcnRyYWl0X21heF93aWR0aCI6MTAxOCwicG9ydHJhaXRfbWluX3dpZHRoIjo3Njh9" custom_title="Stay Connected" block_template_id="td_block_template_8" f_header_font_family="712" f_header_font_transform="uppercase" f_header_font_weight="500" f_header_font_size="17" border_color="#dd3333"]
- Advertisement -spot_img

Latest Articles